Examples from software development
We develop software for:
- Control software for plant controllers
- Firmware for microcontrollers
- 3D visualizations and simulations
- Terminals for RS232, CAN, UDP, Ethernet
- Libraries for control engineering
- Spectrum analysis of arbitrary signals
- Software for CAD automation
- Function block editors
Development environment
Depending on the requirement, we use Microsoft Visual Studio with the programming languages C# or VB.NET for developing applications, or for low-level hardware programming the AVR Studio with C++.

Reference projects
Plant control with digital twin

Control software of an industrial plant whose process data are matched in real time with a simulation or a digital twin. The visualization was implemented with DirectX 3D.
Software for plant control

Plant control that can wrap arbitrary rotational bodies with packaging film. The software scans the rotational body in three dimensions before wrapping and calculates the optimal wrapping scheme based on predefined rules.
CAD automation

Fully automated CAD software that generates 3D models, quotes, data sheets and production drawings from product data in an ERP system.
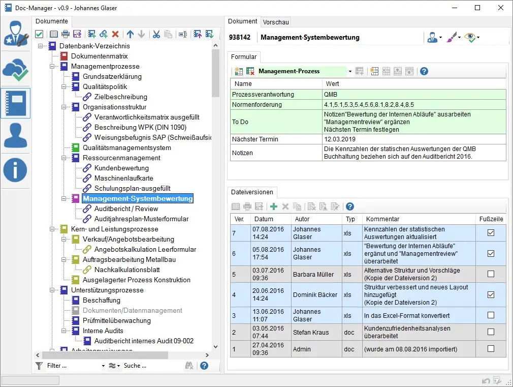
Document management software

Audit-proof document management software with user rights management and direct display of Word and PDF files within the program.
Visualization with Open Maps

Display of ICE and regional trains on an Open Maps map. Current data for each train can be retrieved from a database.
RS232 and LAN terminal with evaluation

Software that enables configuration, testing and firmware flashing via RS232 and LAN at a manufacturer of radio modules.
Ethernet UDP terminal for process data

Software for monitoring and visualizing process data output by a PLC for debugging.
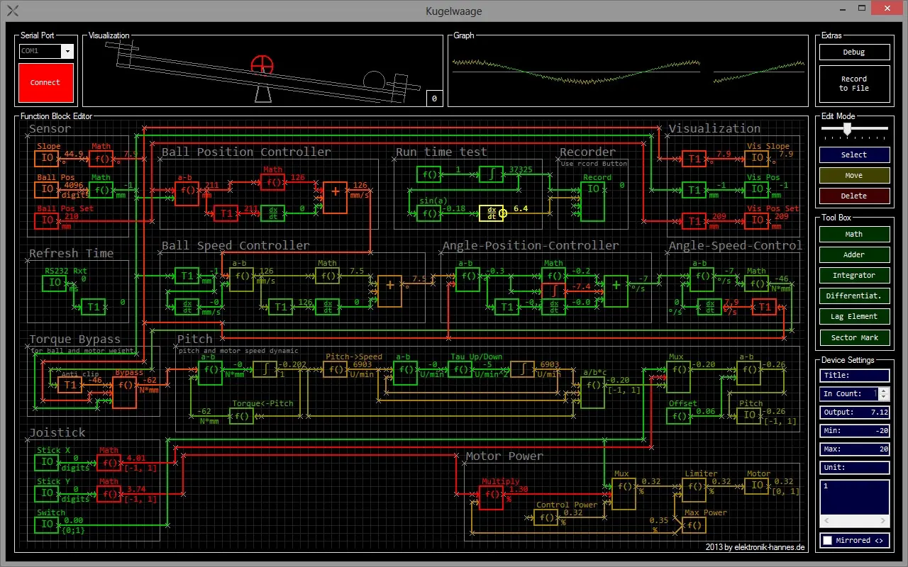
Function block editor for control loops

Training software for control loops that allows process paths to be connected via RS232. Many function blocks such as PID controllers or first-order lag elements (DT1) are available. The control loop can be modified during runtime. Signal deviations are displayed in red.
Spectrum analysis with pattern recognition

Signal analysis that visualizes audio signals captured via the microphone. Recurring tones or rhythms are detected and displayed using FFT and mathematical convolution.
DJ software

Disc jockey software that suggests matching songs based on the currently playing track. The track ranking incorporates analyzed tempo, genre, key, and playlist occurrence. The software learns with each DJ gig and improves the algorithm.
Automation library

A software library for automation and control applications with C# or VB.NET. The library makes it possible to implement, for example, PIDT1 controllers, time elements, and signal generators with a single line of code.
Test environment for transfer elements

Test environment that allows the behavior of digital controllers to be easily tested. The screen capture shows how a T2S control element responds to fluctuating cycle times. The comparison shows the difference between forward Euler, backward Euler, and Tustin methods.









